10+ tda7265 diagram

The TDA7265 is class AB dual Audio power amplifier assembled in the Multi watt package. TDA 2050 is a monolithic integrated circuit in Pentawatt package intended for use as an audio class AB audio amplifier.


Ir2132s Integrated Circuit Chip Power Mosfet 3 Phase Bridge Driver

High power in Compact Size 30 Watt 30 Watt Stereo 60 watt Subwoofer output.

. And this is possible only with transformer. As mentioned in the datasheet the maximum power. IC AMP AB STEREO 25W 11MULTIWATT.

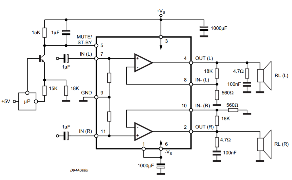
Typical Bridge Application for Tda7265 25 25W Stereo Amplifier With MuteSt-By. TDA7265 mono pcb amplifier with circuit diagram. Thanks to its high power capability the.

How to Assemble TDA7265 IC Amplifier Stereo detailed explanation and circuit diagramexplain veroboard DIY. This application shows however some operative limits due to dissipation and current capability of the output stage. Ad TDA7265 Pricing and Availability from Leading Distributors.

TDA7265 is a 25 Watt 25 Watt stereo audio amplifier ICThe chip is a class AB dual audio power amplifier in Multiwatt package specifically designed for high quality sound. HIGH OUTPUT POWER 25 25W THD 10 RL 8Ω VS 20V NO POP AT TURN-ONOFF MUTE POP FREE STAND-BY FEATURE LOW Iq SHORT CIRCUIT PROTECTION. The TDA7265 is class AB Dual Audio Power amplifier assembled in the Multiwatt package specially designed for high quality sound application as Hi-Fi music centers and stereo TV sets.

TDA7265 21 channel Home Theater Car Amplifier Board Subwoofer Low pass Filter using NE5532. For this reason we reccomend to use the TDA7265. I want to mention one thing here TDA7265 need dual channel power supply.


Relay Switch Module Module Boards 4 Channel Relay Module 12v With Opto Coupler Geoes Estore


50watts Audio Amplifier Using Tda7265 11 Steps With Pictures Instructables


A Guide Text Analysis Text Analytics Text Mining By Michelle Chen Towards Data Science


Tda7265 Subwoofer Circuit Diagram Amplifiercircuits Com


Tda7265 Subwoofer Circuit Diagram Amplifiercircuits Com


Tda7294 100w Audio Amplifier Ic Video


Tda7265 Audio Ic Electronic Circuits Tv Schematics Audio


Tda7265 Stereo Audio Amplifier Ic Pinout Features Datasheet


Pam8403 Amplifier Module Pinout Datasheet Diagram Video


What Is The 200 Day Simple Moving Average And How To Find It


Food Web Concept And Applications Learn Science At Scitable


Tda7265 Audio Amplifier Datasheet Pinout Features Applications The Engineering Projects


Tda7265 Original Supply Us 1 2 St Stmicroelectronics Tda7265 Supplier Seekic Com


10 Types Of Diagrams How To Choose The Right One Venngage


50watts Audio Amplifier Using Tda7265 11 Steps With Pictures Instructables


50watts Audio Amplifier Using Tda7265 11 Steps With Pictures Instructables


10 Types Of Diagrams How To Choose The Right One Venngage

Iklan Atas Artikel

Iklan Tengah Artikel 1

Iklan Tengah Artikel 2

Iklan Bawah Artikel